下载量: 0
收藏: 0
产品介绍
动态
下载
购买
资源

高性能
我们的 JavaScript 图表框架将帮助您使用任意数量的节点和连接器来可视化数据。该组件非常轻量级,提供快速渲染和高性能。DHX Diagram js 库可在所有现代网络浏览器中无缝运行:Google Chrome、Firefox、IE11+、Safari。

使用方便
由于学习曲线较短,您可以轻松地将此 HTML5 图表库集成到任何 Web 应用程序中。它是纯粹的 JavaScript,数据以 JSON 格式加载,可以完美地与任何服务器端技术一起使用。我们还提供导出服务,将您的最终组织结构图或图表导出为 PDF 或 PNG。

灵活的可视化
我们的 JavaScript 图表库支持创建预定义和自定义图表类型。您可以在一个图中使用文本节点、带有图像的节点或混合类型的节点。总而言之,有 30 多种形状可用于构建您需要的任何图表类型。此外,您可以借助 HTML 模板添加自定义形状。

方便的实时编辑器
您无需在编辑模式下编码即可更改图表外观。有两种类型的编辑器可用:用于组织结构图和其他图表,例如流程图、活动、块、树图等。编辑器允许您动态添加、删除和自定义所有组件。它们还使您能够以 JSON 格式导出图表。


自动图表布局
应用自动图表布局,推荐最优展示效果。

自定义形状
添加您需要的任何自定义形状,满足多样性。

导出/导入
以 JSON 格式导出/导入图表,方便快捷。

预览图表
缩放时预览图表,快速找到您最满意的样子。

维恩图
维恩图是几组对象之间逻辑关系的示意图。 这种图表类型包括多组,彼此部分重叠。 维恩图可能在每个可能的领域中都有用,可用于定义共性和差异并寻求最佳解决方案。
● 添加几组正在研究的对象
● 定义他们的共同特征和区别
● 使用不同的颜色为您的集合设置样式以实现高效的可视化

医院组织结构图 - 医疗层次结构
我们的 JavaScript 组织结构图为自定义提供了很多可能性。组织结构图卡片可能包括图像、文本标签、图标、菜单和任何其他自定义元素。这是一个自定义医院组织结构图的示例,说明了医疗层次结构。
● 展开和折叠组织结构图分支
● 用菜单项装备形状
● 放大和缩小以查看所有组织结构图详细信息

UML 类图
软件工程师经常使用 UML 类图来绘制他们需要开发的系统。这种 JS 图表类型有助于在开发过程开始之前构建系统模型及其所有类和对象。
● 绘制任何复杂的系统
● 指定形状内的类名、属性和方法
● 在连接器的帮助下连接形状以显示它们的关系

站点地图图
DHTMLX Diagram 允许创建和自定义思维导图。此站点地图基于思维导图类型并由自定义形状组成。它将主页作为根形状,其他页面作为子形状来可视化网站的结构。
● 添加自定义形状模板
● 使其成为默认的形状类型
● 通过链接形状创建左右分支

网络图
我们的网络图示例描绘了一个服务器网络系统,并显示了远程计算机、数据库、云存储服务等各种网络元素之间的连接。
● 通过 HTML 模板添加所需的网络形状
● 根据您的网络结构定位它们并相互连接
● 提供文字标签来解释形状的含义

垂直决策树图
您可以通过多种方式应用决策树图,不仅可以用于决策,还可以用于实现公司的任何其他目标。例如,垂直决策树可用于显示应用程序的功能或任何工作流程的步骤。
● 利用类似流程图的形状在 JavaScript 图表中创建特殊的顺序和层次结构
● 突出显示某些部分,为形状选择不同的颜色
● 绘制箭头以显示您的图表元素如何相互关联

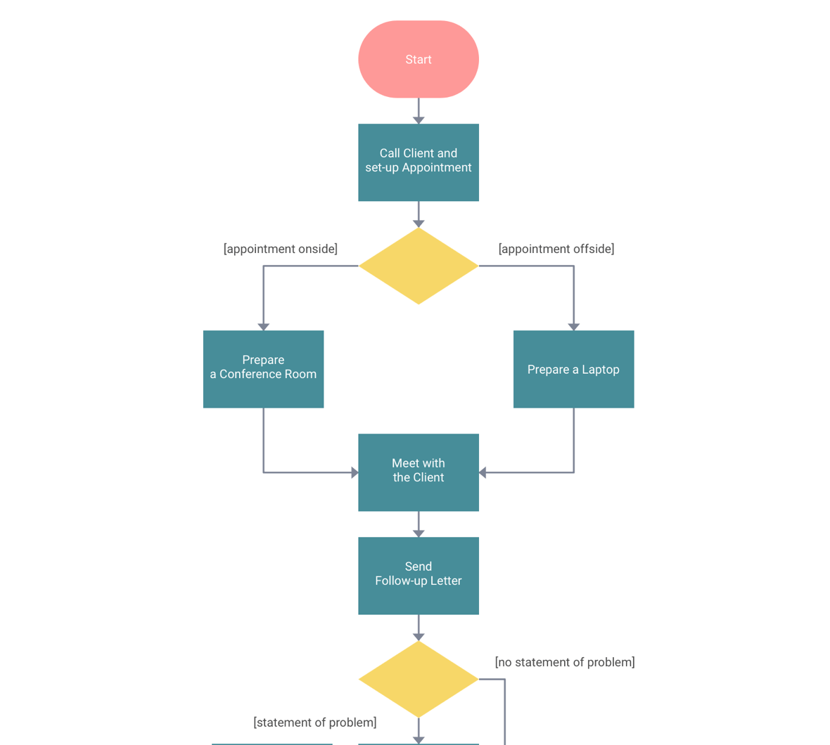
流程图
我们的组件允许在宽而整洁的流程图中创建复杂的图表结构。如果您想详细了解用户如何与您的网站互动或深入研究任何其他流程步骤,这种类型的图表将最适合您。
● 从各种形状中进行选择,例如准备、数据库、子程序和许多其他形状
● 使用箭头和“或”形状构建多个场景
● 应用水平布局使您的图表易于阅读

活动图
使用活动图为您的业务流程建模很简单。您可以轻松地将所有活动整合到一个连贯的计划中,该计划将作为一种方便且具有说明性的工具来满足您组织的需求。
● 选择与您的目标相对应的形状,例如开始、结束、文档形状
● 将您的业务流程步骤与适当的连接器联系起来
● 设想所有可能的解决方案,将注释放在您的元素旁边

决策树
为公司找到正确解决方案的最便捷方法之一是通过决策树图以图形方式比较不同的选项。图表的树状结构可帮助您将业务决策与费用一起反映并得出结论。
● 为每个要做出的决定创建单独的分支
● 添加详细信息,例如决策实施所需的时间和资源量
● 使您的 JavaScript 图表丰富多彩,以便更好地说明

框形图
如果您需要对某个流程或系统有一个概览,您可以利用框形图提供对相关问题的广泛了解。避免过多的细节,这种类型的 HTML 图表对于描述整个过程非常有帮助。
● 将简单的矩形标记为某些系统/过程部件
● 将所有元素放在水平和/或垂直范围内
● 绘制连接并放置注释以显示元素之间的关系

组织结构图
最普遍的图表类型之一是用于描述组织结构和层次结构的组织结构图。我们的组织结构图支持许多有用的功能,例如嵌入图片或隐藏您选择的卡片。
● 为您的组织定义水平、垂直或矩阵结构
● 自定义不同位置的卡片样式
● 利用编辑器模式轻松修改 HTML5 图表的外观

带有粘滞便笺的生命周期图
通常,此类周期图说明项目生命周期。我们的示例将便签实现为自定义形状,代表每个项目阶段。项目名称显示在中心。箭头用于连接节点并确定流程。
● 准备项目生命周期的所有阶段
● 在从左到右或从右到左方向围绕主要点组织它们
● 在单色或多色形状之间进行选择






渝公网安备50010702505508